Building Digital Products.

A selection of projects where I focused on building modern, user-friendly web applications, ranging from custom webshops to data-heavy product interfaces. These projects reflect my approach to combining frontend development, UX thinking and reliable engineering in real-world, production-ready solutions.
2026
Webshop for Day Fever
A custom-built merch webshop for my band Day Fever, designed to be simple, fast and easy to use. This project allowed me to combine development in Nuxt/Vue and Supabase with real-world UX decisions and a production-ready setup.
Webshop for Day Fever
2024
Master Thesis at Wisemen
Development of an AI-supported web application for data visualization and analysis of charging infrastructure for electric vehicles using Vue and FastAPI.
Master Thesis at Wisemen
2025
Data Correction Screen at Qubris
Development of a data correction screen for Arcelor Mittal France using Nuxt and .NET, allowing operators to correct production data in a structured and user-friendly way.
Data Correction Screen at Qubris
2023
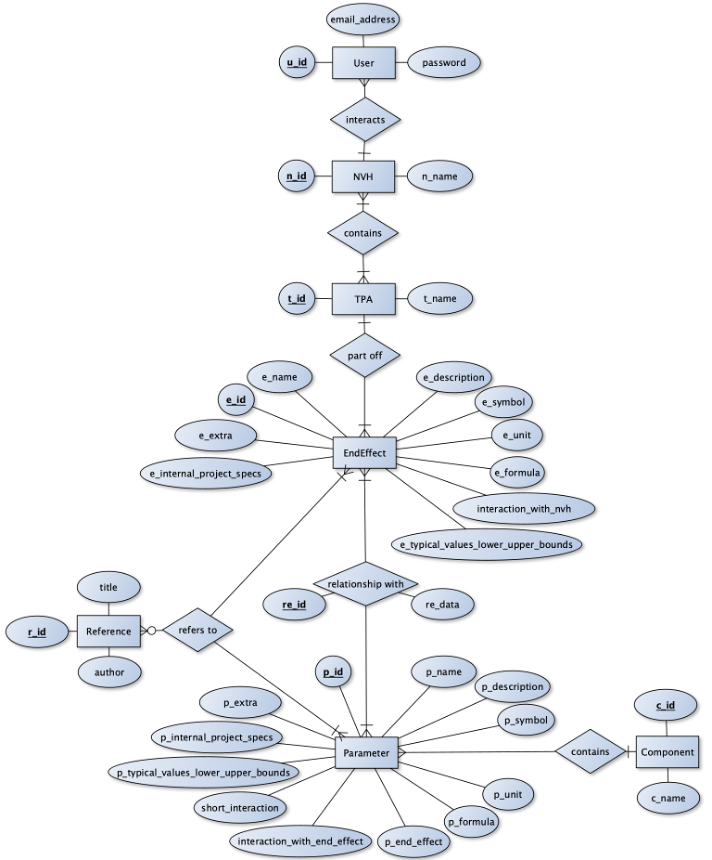
Bachelor Thesis at Punch Powertrain
Development and visualization of an NVH framework database using MySQL and the Django framework.
Bachelor Thesis at Punch Powertrain